
知东莞APP

东莞广播电视台
微信公众号

东莞阳光网
微信公众号

莞视频

东莞电台
微信公众号

东莞阳光网
抖音号

东莞阳光网
视频号

东莞地产圈

阳光教育通

莞味主理人

家乡好物

Dongguan Today
关于“重点高中”东莞中学松山湖学校期末自测的几点建议
用户v9Nqct
来自:佛山市 发布日期2023-01-06 00:25:50
状态:
已回复
编号:382192
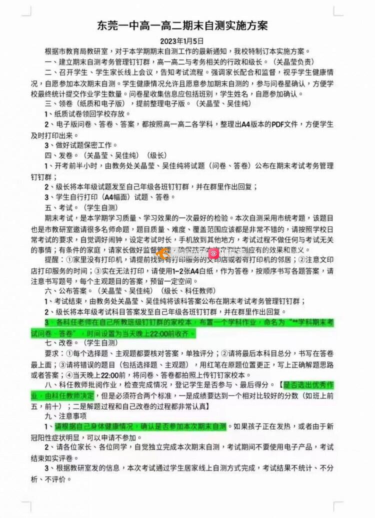
从事实上看,东莞一中、莞中、莞外,甚至是东华,都采取线上自测自改,以作业形式上传的方式进行期末考试,有需要的同学可主动交卷给老师批改(可见下图)。可是东莞中学松山湖学校,依旧坚持云监考、上传试卷答题卡由老师改卷,并且考虑在学校系统中登记公布成绩。许多同学都还处于转阴不久或还在阳性之中,身体状况并未恢复。学校给出的考试理由如下:本次线上期末自测,是对本学期学生学习、教师教学情况的反馈总结,学校和学生正常情况下需要测试结果,为下一步的发展做好规划。请问在现在的情况之中,学生身体刚刚开始恢复,还处于虚弱状态中,学生考试状态甚至不能达到原来80%的水平、已经进行数十日的质量不高的网课、没有全面系统的完整复习…这样的考试成绩,是否真的具有参考价值?其参考价值显然不如前两次考试。从别的角度看,一部分学生并不希望考试,假如采取强制交卷由老师批改,试卷是否诚信作答,不得而知,云监考要真的想作弊,也是很简单的。而采取与上文几所学校的方式,那么上交的都基本上是自愿考试,对自己有一定要求的学生,这部分学生的成绩显然更具有对教学工作的研究参考价值。而那些不希望考试的学生则可选择较为轻松的完成试卷,自行订正后上传至钉钉,然后老师收齐检查试卷。这样的方式是否更聪明? 另外,在早些时候,我们当中的某位同学提出了对取消线上考试的请求,随后某位老师在学生群中发表了如下图的言论。从言论中不难看出,其并不尊重学生的个人身体健康等权利,请问正在阳中与刚刚开始恢复的学生是否就是那些“装睡的人”?身体还没有恢复,难道就不能当一名学生了吗?学生合理提出自身诉求,就是“鼓吹不合理想法”或“因为自身不高兴要求学校作出改变”吗?这显然不应该是一位老师对待学生们该有的态度。这位老师对学生的一番苦心我们可以理解,也知道现在学业上的压力与竞争很大,学习成绩上去了,才能有更好的人生出路。但老师与学生之间的关系应该是亦师亦友的,更何况是在东莞中学松山湖学校这样一所名校。这样的发言,真的有失风度了。 借用之前发出请求哪位同学的一句话,“疫情不是任何人的错”,如果没有疫情,哪有学生会如此抵触这样一次考试?疫情对每个人的影响都不言而喻,学生亦是如此。如果不是因为疫情打乱了学生的学习计划,破坏了学生的学习进度,大家的意见肯定不会这么大。学生不应该进一步成为疫情的受害者。 希望东莞中学松山湖学校可以采取与莞中,一中,莞外,东华等学校的做法,采用自测自改,有需要上交老师改卷,以作业形式上交的做法。
尊敬的市民,您好!您反映的问题已收悉,现回复如下: 根据《东莞市教育局关于优化2022年秋季学期寒假前高中教育教学及相关考试安排的通知》,我局要求:1月9日-11日期间的期末考试主要以居家线上自测方式完成,不得动员、组织已居家学生返校上课或返校参加期末测试。高一高二年级期末自测结束后不再开展线上教学,即高一高二线上教学于2023年1月6日(周五)结束。经了解,东莞中学松山湖学校秉承为学生终身发展负责的理念,高标准执行教育局要求,选择居家线上自测完成期末考试。学校多次通过家长群和学生群传递“让线上自测回归阶段小结和教学反馈的本质”的初衷,并温馨提醒,身体不舒服和有特殊情况的的学生,可以申请不参与。也明确表示,需要使用手机看试题做题、家里没有设备等特殊情况的,均可以向老师说明,不开摄像头。另外如果不方便在视频监考下考试,可以采取家长监考等灵活形式。同时,也强调本次考试数据不作为评优、综合评价等的依据。 下来,我局将会继续加强对各市直属学校日常教学和考试工作的指导和管理,进一步加强家校沟通,妥善处置相关家长、学生的意见诉求,促进学生健康发展、全面发展。若仍有疑问,请联系东莞市教育局教研室(联系电话:28330866)。感谢您对我们工作的理解和支持! 东莞市教育局 2023年1月12日
14参与
2评论

知东莞APP

东莞广播电视台
微信公众号

东莞阳光网
微信公众号

莞视频

东莞电台
微信公众号

东莞阳光网
抖音号

东莞阳光网
视频号

东莞地产圈

阳光教育通

莞味主理人

家乡好物

Dongguan Today