
知东莞APP

东莞广播电视台
微信公众号

东莞阳光网
微信公众号

莞视频

东莞电台
微信公众号

东莞阳光网
抖音号

东莞阳光网
视频号

东莞地产圈

阳光教育通

莞味主理人

家乡好物

Dongguan Today
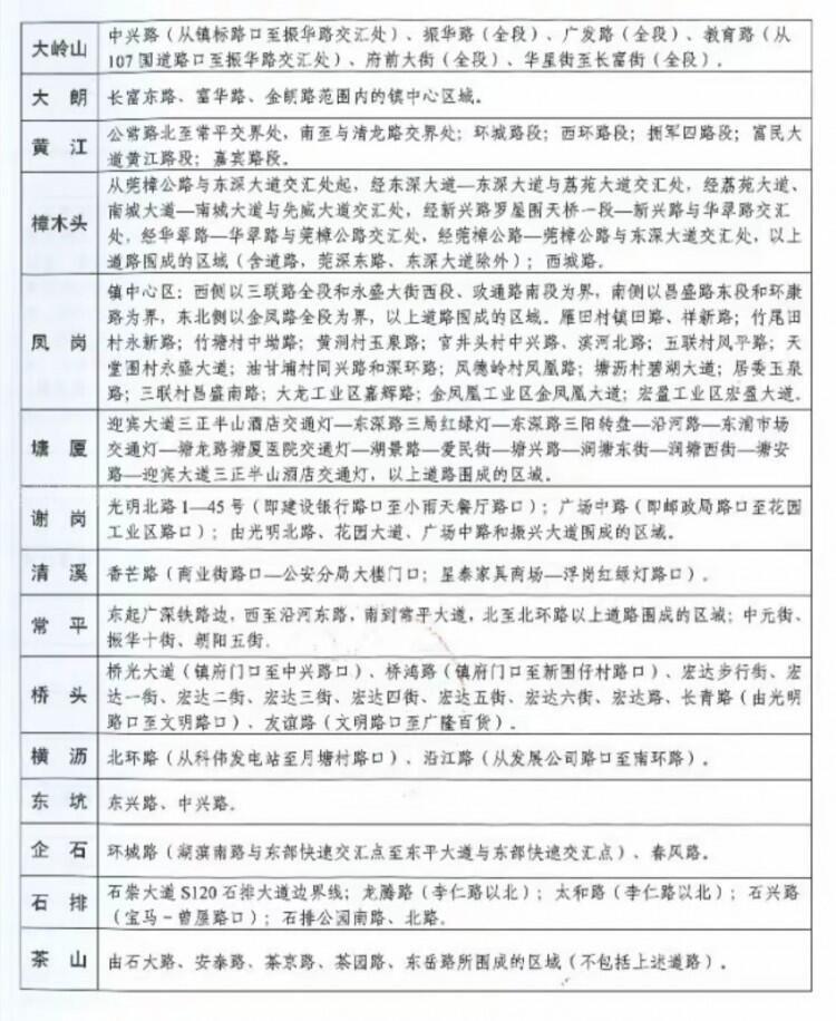
大朗摩托车限行区域
微信用E8A9Q
来自:云浮市 发布日期2026-02-03 13:53:25
状态:
已回复
编号:566567
是否是按照2007 75 号文件的路段进行限行
尊敬的市民,您好!您反映的问题已收悉,现回复如下:收到反映的情况后,我们于2026-02-05 9:30许为您办理,根据市民反映的情况,目前是按照《关于限制摩托车在我市部分地区域路段行驶的通告 东府〔2007〕75号》文件内容执行,请市民合理安排好时间行驶,如有疑问,请联系大朗交管大队,联系电话:0769-83313882。感谢您对我们工作的理解和支持!
0参与
0评论

知东莞APP

东莞广播电视台
微信公众号

东莞阳光网
微信公众号

莞视频

东莞电台
微信公众号

东莞阳光网
抖音号

东莞阳光网
视频号

东莞地产圈

阳光教育通

莞味主理人

家乡好物

Dongguan Today