
知东莞APP

东莞广播电视台
微信公众号

东莞阳光网
微信公众号

莞视频

东莞电台
微信公众号

东莞阳光网
抖音号

东莞阳光网
视频号

东莞地产圈

阳光教育通

莞味主理人

家乡好物

Dongguan Today
大朗中心小学为什么要举办十岁成长礼活动?
用户2icX40
来自:中国 发布日期2026-04-11 11:53:03
状态:
已受理
编号:577100
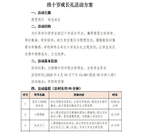
1.大朗中心小学为什么要举办十岁成长礼活动?孩子不懂,作为家长的我们也不明白,也不能理解这个成长礼的意义何在? 2.本学期每周都有各种各样的活动,家长们又要上班,又要配合学校和辅助孩子搞这样那样的活动,如果单纯的运动类,户外的活动等那也还好,但是成长礼这个举办的目的是什么? 3,要孩子给父母写信,要家长给孩子写信,要孩子写给自己六年级的信,又要家长给孩子写毕业的信,反反复复的,提前大半个月就开始准备,这学期本来就短,课本内容并没有减少,但是学校这类不切实际的活动是不是适当减少一些?小学不考试,不公布分数,初中又凭分数录高中,到了高中又凭高考分数录取上大学的学校。孩子只是个小孩,不是神,天天搞得这么五花八门的 4.家长其实并不喜欢搞这些华而不实的活动,老师也被搞得筋疲力尽,完全顾不上教学;作为家长更希望老师能回归正常的教育,孩子能够真正学习到为祖国为社会做一个更有用的人。 5.感恩父母老师不是存在表面这些活动,不是写两封信大家互相自我感动的瞬间,毫无意义,小学的这些今后能记住的少之又少,在这个快节奏的时代,家长们希望孩子们能够把基础抓好,比如现在四年级了拼音都拼不好,作文也写不好;多留点时间和精力给老师认真教学吧,教好孩子怎么与人说话,怎么与人相处和沟通,学以致用。而不是一到放假各种乱七八糟的活动搞得家长和孩子老师们都精疲力竭的,家长不快乐,孩子也不快乐,老师们更是因为需要谋生存不得已的来应付这样那样的活动,既劳民又伤财,第二天还要上课,思绪完全不能完全回归到课堂状态,请问我国教育哪一条有明文规定一定要举办这个“十岁成长礼”的要求? 6.每到周末就会有一些教学以外的各种各样的任务要协助孩子来完成,并不是说孩子自己不能独立完成,而是有些东西这个阶段的孩子是真做不到,不要拿极个别非常优秀和家庭条件相当优渥的孩子来比,必竟在一个镇上普通孩子和普通家庭占绝大多数。
1参与
0评论

知东莞APP

东莞广播电视台
微信公众号

东莞阳光网
微信公众号

莞视频

东莞电台
微信公众号

东莞阳光网
抖音号

东莞阳光网
视频号

东莞地产圈

阳光教育通

莞味主理人

家乡好物

Dongguan Today