
知东莞APP

东莞广播电视台
微信公众号

东莞阳光网
微信公众号

莞视频

东莞电台
微信公众号

东莞阳光网
抖音号

东莞阳光网
视频号

东莞地产圈

阳光教育通

莞味主理人

家乡好物

Dongguan Today
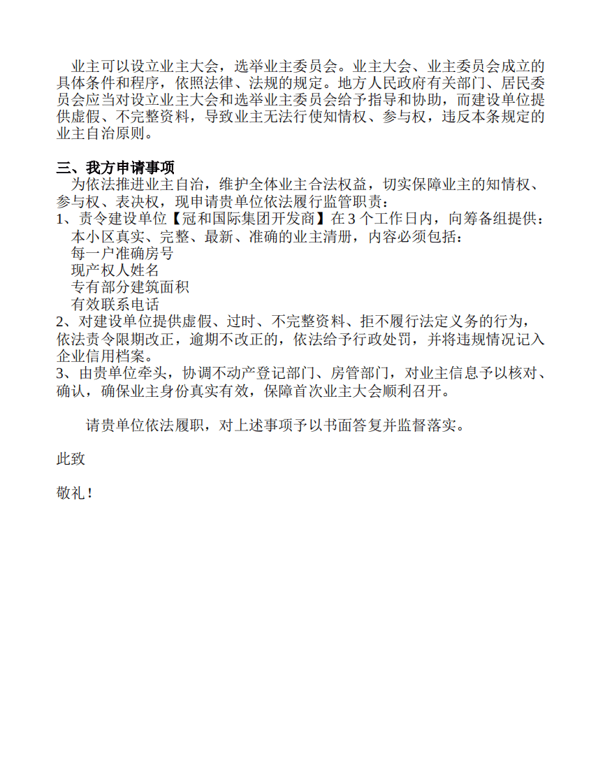
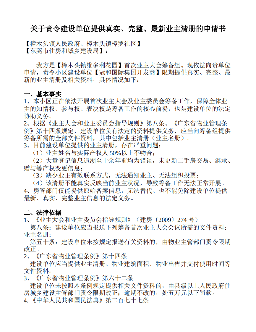
关于责令建设单位提供真实、完整、最新业主清册的申请书
张德乖
来自:东莞市 发布日期2026-04-13 21:30:03
状态:
已回复
编号:577607
关于责令建设单位提供真实、完整、最新业主清册的申请书
【樟木头镇人民政府、樟木头镇樟罗社区】
【东莞市住房和城乡建设局】:
我方是【樟木头镇维多利花园】首次业主大会筹备组。现依法向贵单位申请,责令小区建设单位【冠和国际集团开发商】限期提供真实、完整、最新的业主清册及相关资料,因字数限制,具体情况如附件文件。
尊敬的市民,您好!您反映的问题已收悉,现回复如下:经了解,维多利花园房地产开发商已根据《东莞市物业管理条例》提供业主信息、房屋面积等相关资料移交至维多利花园业主大会筹备组,同时维多利业主大会筹备组组长已督促维多利物业管理处协助筹备组更新业主信息等。业主清册信息自然存在偏差,会议已决定由筹备组业主代表成员负责录入小区房号至电子投票系统,将所有房号录入后一致更新。故市民反映的问题不符合相关法律法规,请市民咨询筹备组成员,或咨询专业律师了解。如需了解相关法律咨询可拨打12348。如有疑问,可向房管所反映。联系电话:87719122。感谢您对我们工作的理解和支持!
1参与
1评论

知东莞APP

东莞广播电视台
微信公众号

东莞阳光网
微信公众号

莞视频

东莞电台
微信公众号

东莞阳光网
抖音号

东莞阳光网
视频号

东莞地产圈

阳光教育通

莞味主理人

家乡好物

Dongguan Today