
知东莞APP

东莞广播电视台
微信公众号

东莞阳光网
微信公众号

莞视频

东莞电台
微信公众号

东莞阳光网
抖音号

东莞阳光网
视频号

东莞地产圈

阳光教育通

莞味主理人

家乡好物

Dongguan Today
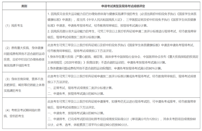
2026年东莞中考体育申请缓考评分标准,如何计算?
豆鲨包
来自:东莞市 发布日期2026-04-16 17:37:37
状态:
已回复
编号:578214
尊敬的东莞市教育局,东城教办领导:
您好!
我是东城街道参加2026年中考的考生,因孩子上体育课中意外发生崴脚,检查报告:脚踝韧带部分撕裂,关节积液,并左距腓前韧带走行处强回声,现在一直未能完全恢复正常参与体育训练。
附图第4点请问评分是如何存在疑问?
(考前及考试期间临时患病,受伤的考生:
一,申请免考,按现场考试满分的80%计算。(是按折后分数48分计算吗??)
二,申请择考,已完成考试的项目和择考项目成绩按实际分计(单项满分均为120分),其余未考的项目成绩按60分计(这点存在疑问,不理解??)必考,选考,体能素质三项平均分超过90分的按90分计(这点存在疑问,不理解???)
请领导们解答评份标准,谢谢
尊敬的市民,您好!您提出的撤单申请已受理,已为您撤销工单。感谢您对我们工作的理解和支持!
1参与
1评论

知东莞APP

东莞广播电视台
微信公众号

东莞阳光网
微信公众号

莞视频

东莞电台
微信公众号

东莞阳光网
抖音号

东莞阳光网
视频号

东莞地产圈

阳光教育通

莞味主理人

家乡好物

Dongguan Today