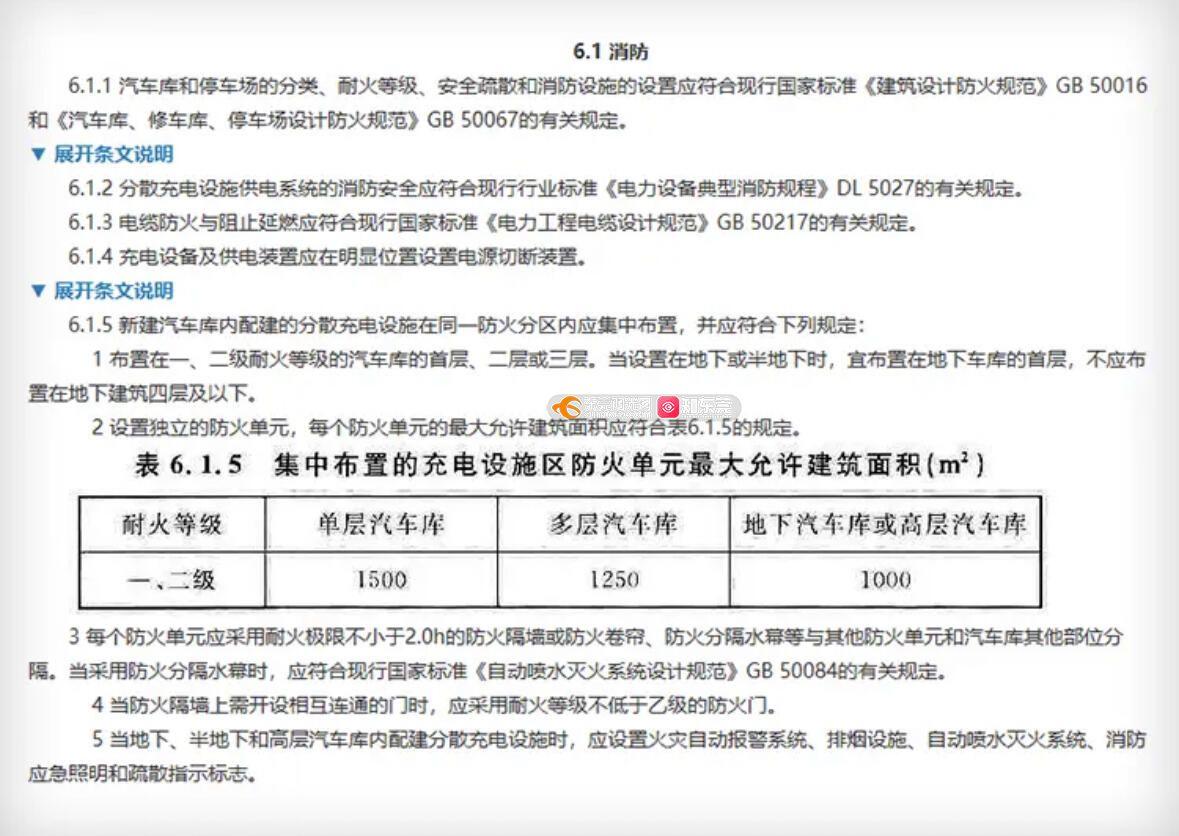
本人对提交的编号为412592的件作出了回复不满意。 理由如下: 1、住建局回复称已督促开发商积极向来信人做好沟通解释工作,并密切跟进相关进展情况。截至目前,开发商未就该问题与本人联系,亦并未与本人沟通解释,住建局是否有落实工作?开发商是否拿出解决业主诉求还有的态度? 2、住建局称已于7月18日下午17点 10分电话联系本人,本人对该意见表示知晓。但本人于7月18日并未接到住建局电话联系本人,亦并未告知本人该意见,住建部门到底联系了谁?如何告知? 3、根据《中华人民共和国国家标准 GB/T 51313-2018 电动汽车分散充电设施工程技术标准》中6.1有关消防配套标准(见附件二),6.1.1中提到的这个 GB50067 就是一般停放油车的停车库消防标准,也就是说只要符合这个标准就可以安装充电桩,既然海逸豪庭尚都第三区1号地下车库可以停放燃油车,必然是符合这个标准的。地库能否停放新能源汽车、是否可以安装充电桩,应当由GB/T51313-2018文件说了算。如果地库的消防等级高于GB 50067、其他消防设施等级高于规章要求,那么物业公司无权拒绝业主安装充电桩。 开发商给出的理由称建成后该地下车库的防火分区建筑面积接近4000㎡,远超相关标准规定的可安装电动汽车充电设施的车库之防火分区最大允许建筑面积。请问“相关标准”指的是什么标准?是开发商主观判断?开发商的拒绝业主安装充电桩的理由明显是站不住脚的!请住建部门要求开发商出示由国家发布的明确相关标准的正式文件,不要闪烁其词,模糊不清,政府部门为民服务应该要秉持严谨认真的态度,而不是听信开发商一面之词,敷衍了事。 请住建局就以上三点问题对本人进行回复,落实主体责任,否则本人会继续投诉。
